Главная страница «Первого сентября»Главная страница журнала «Управление школой»Содержание №5/2006

Курс молодого директора


Уважаемый читатель!

Мы начинаем публикацию фрагментов третьей книги Л. Плаховой «Курс молодого бойца, или Азбука директора школы». Часть тем, которые рассматриваются в ней, автор уже подробно разбирал на страницах газеты осенью 2005 года, в циклах лекций о технологиях проблемно-ориентированного анализа учебно-воспитательного процесса в ОУ. Поэтому на этом мы останавливаться не будем.

Вместе с автором мы пойдем дальше и научимся формировать (или изменять) культуру среды управления ОУ.

Любовь ПЛАХОВА


Часть III
Объекты управления образовательным учреждением,
или Беспокойное хозяйство-3

Начало см. в №№ за 2004 и 2005 гг., а также в № 1, 3, 4 за 2006 г.

Вот так мы с тобой и подошли к последнему этапу нашего строительства и, воздвигнув фундамент и основную часть здания, приступаем к завершающей конструкции нашего ДОМА:

Даже непосвященному в основы строительства понятно, что без этого элемента весь процесс созидания останется незавершенным. А ведь мы уже столько сил положили на то, чтобы наши «этажи» соответствовали всем требованиям и ГОСТам! И сейчас, пройдя этот путь от закладки фундамента нормативно-правовой базы до самого верхнего этажа, где психолого-педагогическое обеспечение рождает и охраняет атмосферу взаимодействия, мы понимаем, что всего этого мало. Теперь нам необходимо сконструировать и возвести главный элемент, укрывающий, покрывающий, закрывающий (а иногда и прикрывающий) наше сооружение.

Но прежде, чем мы приступим к строительству, давай еще раз посмотрим на то, каким по нашим моделям и чертежам должен быть этот завершающий элемент, и, если это будет необходимо, до начала стройки внесем в них необходимые коррективы.

Какой должна быть наша КРЫША? Конечно же, прочной. Во-первых, поддерживающей сверху всю конструкцию, во-вторых, охраняющей и сохраняющей тепло нашего Дома.

И наконец, она должна быть красивой и устремленной ввысь…

Какой «фасон» будем выбирать? Или пригласим постороннего дизайнера, пусть нам все красиво рассчитает? Или, не мудрствуя лукаво, остановимся на типовом проекте, несмотря на то, что сам Дом уже заложен и подведен под крышу по индивидуальному, с учетом социального заказа проекту?

Так же происходит и с управлением. Его невозможно построить в отрыве от основной конструкции системы жизнедеятельности образовательного учреждения. Управление нельзя «списать», нельзя скопировать, нельзя просто перенести понравившуюся идею на другую реальность. Управление надо создавать «по образу и подобию СВОЕМУ». Управление надо понимать, работая над смыслами, и осознавать, работая над его значением.

Поэтому ко всем уже известным тебе функциям и ролям руководителя добавляется главная по сути и смыслу деятельности миссия:

Руководитель образовательного учреждения –
это ДЕЯТЕЛЬ управления.

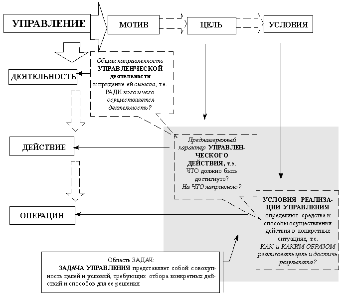
И если мы ставим перед собой задачу определения сущностных основ управленческой деятельности, то, используя уже известные тебе системообразующие признаки, характеризующие деятельность, представим управление как:

Таким образом, ты как руководитель, должен, в первую очередь, увидеть в управлении три важнейшие уровневые позиции, три плана осмысления управления:

Думаю, что не ошибусь, если скажу, что тебе, как начинающему путь в этом сложном мире управления, пока главным видится только операциональный уровень, поскольку именно он задает самые на сегодняшний момент для тебя трудные вопросы: КАК и КАКИМ ОБРАЗОМ разбирать ежедневно и ежечасно возникающие ситуации. Так и должно быть. Но так должно быть только на первом этапе новой для тебя деятельности. Поскольку, не освоив азы осуществления управленческих операций и процедур (и такой термин тоже встречается в менеджменте), ты не сможешь эффективно управлять, уже перейдя на более высокий уровень осмысления задач.

Сейчас твое восприятие управления школой подобно ощущениям обучающегося и начинающего водителя, когда «руки, ноги, глаза отдельно, и руль, педали, зеркала отдельно». Ведь ты только учишься началам управления автомобилем, и каждую операцию – трогаться с места, тормозить, вписываться в поворот – ты считаешь для себя новым, сложным действием, обучиться которому и есть твоя пока главная цель. Но становясь опытным водителем, ты понимаешь, что цель – это совсем другое, и ты, уже не заботясь о том, как будешь трогаться с места и тормозить перед светофором, садясь за руль, намечаешь маршрут своего движения, зная, куда тебе надо ехать. Казалось бы, на этом и ограничиваются аналогии с управлением автомобилем. Однако мы можем двигаться еще выше и выходить на новый для тебя пласт ощущений, когда, овладев техникой вождения и свободно ориентируясь в дорожных вариантах маршрутов, ты начинаешь постигать истинный смысл автомобилевождения: автомобиль – не средство передвижения и не цель жизни, вождение автомобиля – это обретение ни с чем не сравнимого чувства твоей личной свободы – а это уже мотивационный уровень!

Так и управление образовательным учреждением невозможно без освоения руководителем технологий оперативного управленческого труда, дающего возможность проникнуться особенностями конкретных условий и операций. Но оставаться только на этом уровне руководитель не имеет права, поскольку все эти техники, пусть даже выполняемые на высочайшем профессиональном уровне, так и останутся только способами реализации, не отвечающими задачам направленности управленческих действий, задачам постановки целей и движения к намечаемому результату. Но и на этом уровне руководитель, профессионально освоивший все эффективные технологии программно-целевого менеджмента, умеющий работать со всем комплексом задач, включающим анализ условий, постановку целей и отбор под них конкретных действий и способов достижения результата, порой даже на гребне успеха начинает испытывать чувство неудовлетворенности не от навязчивой текучки дел, а от ощущения движения школы по замкнутому кругу, когда уходит из-под ног опора, и мы вновь задаем себе вопрос: «Ради чего?».

И открывается «второе дыхание», когда мы переводим решение проблемы на уровень смыслов. Тогда решение управленческой задачи на смысл заставляет нас по-другому увидеть всю картину школьного мира, ставить новые цели и добиваться новых результатов, подбирая под эти цели другие способы решения.

Вот так, по такому закону «круговорота смысла в управлении» и происходит жизнь руководителя, и мы двигаемся от оперативных вопросов управления к поиску смысловых, ценностных ориентиров, постигая которые, начинаем изменять культуру среды управления образовательным учреждением. На этом пути нас, в случае достижения поставленных результатов, поддерживают радость осуществления идеи и успех, но и подстерегают неудачи, а порой и отчаяние.

Виктор Франкл, один из ведущих психологов ХХ века, изучавший проблемы экзистенциальной психологии (экзистенциальный – лат. existentia – существование; направление психологии, изучающее проблемы поиска смысла существования), автор известной книги «Человек в поисках смысла», образно очертив границы нереализованности и неудовлетворенности, именно эту область назвал «экзистенциальным вакуумом».

Так что, пожелав себе обретения новых горизонтов смысла существования, будем дальше продвигаться в поисках не только смыслов, но и значений понятия «управление».

В «Толковом словаре живого великорусского языка» В. Даля находим многочисленные значения слов, корнем своим связанных с понятием «управление», обратим внимание на следующие из них:

Таким образом, мы можем представить управление как 1 деятельность по определению основных направлений развития организации; и как 2 деятельность по реализации конкретных задач и руководству участниками процесса; и наконец, 3 управление представляет собой деятельность, связанную с установлением соответствия требуемым нормам и внесением необходимых корректив:

КАК же все это надо делать? Как задавать направление, как создавать правильное правление, как видеть ошибки управления и исправлять их?

И ведь в этом слове КАК таятся не только собственно технологические вопросы, а за ними скрываются вопросы более глубокого плана:

Для достижения чего? И ради чего?

А это означает, что выделенные нами три блока управления мы можем представить себе в таком «разрезе»:

Поверь, что очень много неразберихи в головах наших коллег-руководителей, а как следствие, неразберихи в делах и действиях, происходит не оттого, что они – слабые руководители. Отнюдь. Многие из нас, пытаясь простраивать свою систему управления школой, окунаясь с головой в книги, посещая курсы и семинары, отбирают отдельные, понятные для себя на данном этапе и по конкретным проблемам позиции, пытаются их внедрять без продуманной и осмысленной системы. На это уходит много времени и сил, это, как правило, не дает того эффекта, на который надеялись. Поскольку отдельно взятые технологии, а именно их мы реализуем на практике, так и остаются отдельными приемами и способами, но только без достижения адекватно и четко поставленных целей. Или списанные чужие цели (а как же без них, ведь с нас спрашивают наличие «образовательной программы»!) никак не совпадают с реальностью конкретной школы, а значит, никак и никогда не смогут стать достижением этого образовательного учреждения. И, уж чего греха таить, большинство программ, по которым якобы развиваются школы, пишутся, во-первых, в жуткой спешке перед аттестацией, а во-вторых, создаются по принципу «с миру по нитке – нищему рубаха», соединяя в себе все, что можно «красиво» в схемах и таблицах изложить. Вот так и живем. Программа, которая должна ясно излагать направления нашего движения (а иначе – РАДИ чего тогда она создается?), чаще всего представляет собой ненужный для реальной жизни управления документ. Тактика нашего управления в большинстве случаев строится по принципу «год прошел – и слава богу!», и слова «цели и результат» мы, произнося на августовском педсовете, благополучно забываем в течение года, возвращаясь к ним с тяжелым сердцем, садясь делать анализ работы школы за год; пытаясь, разгребая «месиво проблем», ответить себе на вопрос: «На ЧТО в очередной раз направить усилия?» Чего уж тут говорить об управлении качеством, которое, став модным веянием последних лет, никак не укладывается в голове, поэтому по-прежнему качество деятельности подменяем количеством бумаг об этой «деятельности», а уж в этих технологиях мы с каждым годом преуспеваем все больше и больше…

Поэтому давай попробуем шаг за шагом разбираться в этом новом для нас деле, задав себе такой «простой» вопрос:

Как же управлять
управлением школой?

§ 8. СТРАТЕГИЧЕСКОЕ УПРАВЛЕНИЕ,
или «Куда идем мы с Пятачком? – Большой, большой секрет…»

«…и не расскажем мы о нем. О, нет! О, нет! О…

– Да!..»

Да, сложная задача начать «рассказывать» о стратегическом управлении при условии, что об основных управленческих технологиях ты пока имеешь только обрывочные сведения. Но иначе, как ты теперь понимаешь, нельзя.

В начале выпуска 1 «Азбуки» я предложила тебе такую ПИРАМИДУ ВОПРОСОВ УПРАВЛЕНИЯ:

Мы уже использовали термин «режим» в значении установленного распорядка жизни. Интересно, что в переводе с латинского regimen – управление! И включает этот термин в себя не только государственный строй и образ правления, не только систему правил и мероприятий, необходимых для реализации цели, но и совокупность параметров процесса.

О каких параметрах процесса жизнедеятельности организации может идти речь?

Например, печально складывающиеся ситуации приводят к упадку образовательного учреждения (например, не рожденные в 90-е годы дети не пришли и не наполнили шумом голосов ныне пустые коридоры многих школ, которые продолжают работать, но с сокращенной и убывающей структурой классов и с уменьшающейся численностью работников по штатному расписанию).

Или наоборот, образовательное учреждение – новостройка, и руководитель создает школу «с нуля»: в прямом (с нулевого цикла фундамента) и переносном смысле (в штатном расписании пока только два человека: директор и заместитель директора по АХЧ).

Большинство испускающих дух учреждений долго и упорно добивались этого коматозного состояния»

(Из законов Паркинсона)

Чаще всего мы слышим о таких вариантах режима развития организации:

Какие параметры лежат в основе такого выделения условий жизнедеятельности образовательного учреждения? Может быть, это устойчивость/неустойчивость, а может быть, изменяемость/неизменяемость?

Эти недоговоренности о терминах, а может быть, и просто непонимание привели к тому, что в середине 90-х годов, когда мы, после предшествующих десятилетий однообразия и похожести, окунулись в предоставленные вариативные возможности изменений, на нашем «бытовом» уровне возникли такие умозаключения:

Если, например, школа не изменяется – это плохо, и стабильность приравнивалась к нежеланию участвовать во всеобщем процессе движения вперед.

А если школа изменяется, то она, по определению, не может быть стабильным учреждением, поэтому на период ее инновационного погружения – не надо предъявлять к ней никаких формальных требований.

Отсюда и поток, с одной стороны, ненужных и неоправданных, обоснованных только одним желанием «идти вместе, в одной шеренге», инноваторов, чтобы из-за отсутствия экспериментов не считали школу отстающей. Отсюда же и резкое снижение эффективности деятельности школ, которые, войдя в режим изменений, забыли о необходимости оценки результатов своей деятельности. Именно об этой ситуации мой учитель еще с додиректорских лет профессор Татьяна Ивановна Шамова сказала нам как-то на лекции блистательную фразу:

«Мы так быстро развиваемся, что не успеваем функционировать»

Что же на самом деле происходит при сочетании этих параметров, как связаны они между собой?

Невозможно жить в изменяющемся (да еще какими темпами!) мире, не изменяясь самим и не изменяя и систему образования, и отдельно взятое образовательное учреждение. И хотя нашу отрасль и называют одной из самых консервативных, придавая лучший смысл значению этого слова, тешить себя иллюзией, что мы являемся хранителями традиций прошлого, нельзя. Сохранять традиции, причем те, которые помогут нам развиваться, т.е. ТРАДИЦИИ, В КОТОРЫХ ЗАЛОЖЕН ПОТЕНЦИАЛ РАЗВИТИЯ, мы должны и обязаны. Но вместе с этим на первый план выходит главная миссия руководителя как деятеля управления, смысл которой сосредоточен в нам уже известной по книге И.М. Фейгенберга фразе:

Цитируя мысль выдающегося исследователя менеджмента Питера Друкера о том, что руководители должны теперь управлять нарушениями непрерывности, Рассел Акофф говорит о необходимости управления изменениями так:

И если необходимость изменений – это объективное явление нашей современной жизни, то

Управлять в условиях изменений
и управлять изменениями

становится неотъемлемым компонентом деятельности руководителя, ставящего перед организацией высокие цели развития при сохранении ее устойчивости.

Можно ли одновременно «усидеть на двух стульях»? Правильно ли мы рассуждаем, считая, что изменения присущи только условиям развития, а устойчивость системе придают только условия функционирования?

Продолжение в № 6

Рейтинг@Mail.ru